Home
Profile
Sejarah
Visi Misi
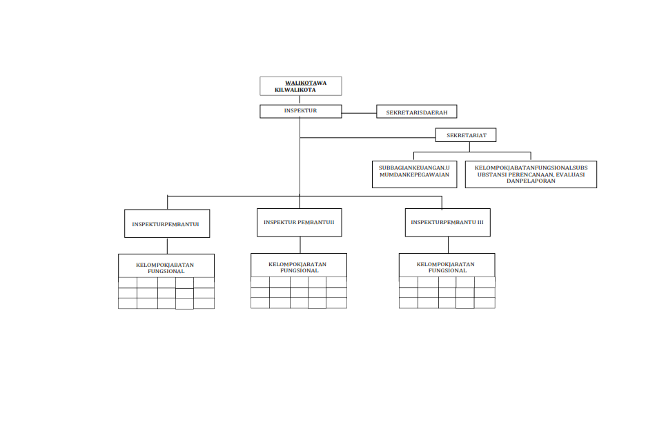
Struktur Organisasi
Tugas Pokok & Fungsi
Berita
Pengumuman
Manual Book
BUKU PETUNJUK RUMAH ASPIRASI
BUKU PETUNJUK KLIK LAPTOP
BUKU PENTUNJUK ISPA
Bukti Dukung SKBT
Galeri
Foto
Vidio
Kontak
Struktur Organisasi
Home
Struktur Organisasi
Struktur Organisasi